勃郁的豪情发过了酵,尖利的山风收住了劲,湍急的细流汇成了湖。

我们利用杨盘、标准杨图和杨定理来研究对称群SnS_n 的表示。
首先,我们简单回顾一下对称群SnS_n 的性质。

对称群SnS_n{1,2,...,n}\{1,2,...,n\} 上所有置换的集合,关于置换的乘积构成了一个群。
置换群是对称群的子群。

每个置换都可以表示为若干个不相交轮换的乘积,也可以分解为若干个可能相交的对换的乘积。
例如

(123456364125)=(134)(265),\begin{pmatrix} 1 & 2 & 3 & 4 & 5 & 6\\ 3 & 6 & 4 & 1 & 2 & 5 \end{pmatrix}=(134)(265),

而一个轮换又可以分解成若干个对换乘积,这里给出两种分解方式:

(a1a2...am)=(a1a2)(a2a3)...(am1am)=(a1am)(a1am1)...(a1a3)(a1a2).(a_1a_2...a_m)=(a_1a_2)(a_2a_3)...(a_{m-1}a_m)=(a_1a_m)(a_1a_{m-1})...(a_1a_3)(a_1a_2).

而且一个对换,又可以分解成若干个邻换,因为可以反复使用以下式子:

(a,a+k)=(a+1,a+k)(a,a+1)(a+1,a+k).(a,a+k)=(a+1,a+k)(a,a+1)(a+1,a+k).

例如

(14)=(24)(12)(24)=(34)(23)(34)(12)(34)(23)(34).(14)=(24)(12)(24)=(34)(23)(34)(12)(34)(23)(34).

因此,SnS_n 可以看作是由对换生成的,这样大大降低了求表示的复杂性,可以只对生成元求表示。

尽管一个置换的轮换分解不唯一,但是它的类型是唯一的。
置换类型是指一个置换的轮换分解中,轮换的长度序列。譬如一个(1ν1,2ν2,...,kνk)(1^{\nu_1},2^{\nu_2},...,k^{\nu_k}) 型置换,就是指轮换分解中有νi\nu_i 个长度为ii 的轮换。

例如(134)(265)(134)(265) 是一个222^2 型置换。

SnS_n 中类型为(1ν1,2ν2,...,kνk)(1^{\nu_1},2^{\nu_2},...,k^{\nu_k}) 的置换个数为

n!1ν12ν2...kνkν1!ν2!...νk!.\frac{n!}{1^{\nu_1}2^{\nu_2}...k^{\nu_k}\nu_1!\nu_2!... \nu_k!}.

共轭运算不改变置换类型。即对于任意σ,πSn\sigma,\pi \in S_nσ\sigmaπσπ1\pi\sigma\pi^{-1} 具有相同的置换类型。

我们知道对于一个SnS_n 中的置换,如果置换类型为(1ν1,2ν2,...,kνk)(1^{\nu_1},2^{\nu_2},...,k^{\nu_k}),那么

ν1+2ν2+...+kνk=n.\nu_1+2\nu_2+...+k\nu_k=n.

因为轮换长度和就是nn。所以我们可以考虑定义一串单调下降的非负整数λ1,...,λk\lambda_1,...,\lambda_k 为:

λ1=ν1+ν2+...+νk,λ2=ν2+...+νk,...λk=νk.\begin{aligned} &\lambda_1= && \nu_1+&&\nu_2+...+&&\nu_k,\\ &\lambda_2= && &&\nu_2+...+&&\nu_k,\\ & && ...\\ &\lambda_k= && && &&\nu_k. \end{aligned}

因此有λ1+λ2+...+λk=n\lambda_1+\lambda_2+...+\lambda_k=n。用[λ]=[λ1λ2...λk][\lambda]=[\lambda_1\lambda_2...\lambda_k] 表示这样一组nn 的分割。
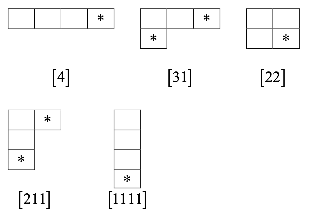
不难发现,我们可以直接对nn 作单调不下降的分割,譬如44 的分割有[4],[31],[22],[211],[1111][4],[31],[22],[211],[1111]。每个分割都一一对应了一个SnS_n 中的置换类型。
因此

nn 的不下降分割数 =SnS_n 中置换不同的类型数 =SnS_n 中类的个数 =SnS_n 的不等价、不可约表示的个数。

# 杨图、标准杨盘、杨算符

对于nn 的一个分割[λ]=[λ1...λk][\lambda]=[\lambda_1...\lambda_k],可以定义对应[λ][\lambda]杨图,第ii 行有λi\lambda_i 个格子。例如n=5n=5 时,分割和对应的杨图为:

不难发现杨图有nn 个格子,然后我们在每个格子里不重复地填上1,2,...,n1,2,...,n 中的一个数,且每行的数从左到右单调递增,每列的数从上到下单调递增。这样填完数字后就得到了一个标准杨盘

一个分割对应一个杨图,而一个杨图对应了多个标准杨盘。我们用T[λ]iT^[\lambda]_i 表示对应于分割[λ][\lambda] 的第ii 个标准杨盘。例如n=3n=3 时,有 3 个分割,分别有 1,2,1 个标准杨盘:

可以证明,对应于一个分割[λ][\lambda] 的标准杨盘的个数为

f[λ]=n!i,jgi,j,f^{[\lambda]}=\frac{n!}{\prod_{i,j}g_{i,j}},

其中,gi,jg_{i,j} 是杨图中第ii 行第jj 列的格子的钩长。譬如分割[643][643] 时,下左图蓝色点的钩长 = 4,右图为[643][643] 的每个点钩长填入了杨图中:

因此对应分割[643][643] 的标准杨盘个数为

f[643]=13!8764215431321=6435.f^{[643]}=\frac{13!}{8\cdot 7\cdot 6\cdot 4\cdot 2\cdot 1\cdot 5\cdot 4\cdot 3\cdot 1\cdot 3\cdot 2\cdot 1}=6435.

特别地,f[n]=f[11...1]=1f^{[n]}=f^{[11...1]}=1

对应于同一个杨盘[λ][\lambda] 的两个标准杨盘可以用一个置换σSn\sigma\in S_n 来关联。譬如分割[21][21] 的两个标准杨盘就有(23)T1[21]=T2[21](23)T^{[21]}_1=T^{[21]}_2

接下来我们要定义杨算符了。
对于一个标准杨盘Tr[λ]T^{[\lambda]}_r,它的对称化算符P(Tr[λ])P(T^{[\lambda]}_r) 定义为每个行中数字的置换和,再乘起来。有点绕,直接看例子。对于下面这个标准杨盘T1[22]T^{[22]}_1:

我们知道第一行两个数字1,21,2 有 2 个置换:ee(12)(12)。第二行同理也有 2 个置换:ee(34)(34)。因此

P(T1[22])=(e+(12))(e+(34))=e+(12)+(34)+(12)(34).P(T^{[22]}_1)=(e+(12))\cdot (e+(34))=e+(12)+(34)+(12)(34).

类似地,我们定义Tr[λ]T^{[\lambda]}_r反对称化算符Q(Tr[λ])Q(T^{[\lambda]}_r) 为每个列中数字置换的和的乘积,但是在求和中,如果一个置换是奇置换的话系数要变为 - 1。譬如

Q(T1[22])=(e(12))(e(34))=e(12)(34)+(12)(34).Q(T^{[22]}_1)=(e-(12))\cdot (e-(34))=e-(12)-(34)+(12)(34).

注意,其中e,(12)(34)e,(12)(34) 都是偶置换,因为有偶数个对换。而(12)(12)(34)(34) 都是奇置换,因为有奇数个对换。

那么我们定义Tr[λ]T^{[\lambda]}_r杨算符

E(Tr[λ])=P(Tr[λ])Q(Tr[λ]).E(T^{[\lambda]}_r)=P(T^{[\lambda]}_r)\cdot Q(T^{[\lambda]}_r).

实际上可以验证,不同标准杨盘之间的杨算符是独立的。

# 第一种求SnS_n 不等价、不可约表示的方法(非酉表示)

根据之前所说,nn 的分割数等于SnS_n 中类的个数,也等于不等价不可约表示的个数。
因此我们用分割[λ][\lambda] 来标识一个不等价、不可约表示。即SnS_n 的所有不等价、不可约表示为

R[λ]:[λ] 是一个分割.R^{[\lambda]}:[\lambda]\text{ 是一个分割}.

(杨定理) SnS_n 的不等价不可约表示R[λ]R^{[\lambda]} 的维数,等于分割[λ][\lambda] 的标准杨盘个数:f[λ]f^{[\lambda]}

下面我们以S3S_3 为例,来说明如何求表示。

  • 首先,我们求出所有n=3n=3 的分割、杨图、标准杨盘。如下:

很显然有 3 个分割,其中第二个分割[21][21]f[21]=2f^{[21]}=2 个标准杨盘,其余分割只有 1 个标准杨盘。
因此S3S_3 有 3 个不等价不可约表示,维数分别为 1,2,1。

  • 我们先求对应于分割[21][21] 的表示R[21]R^{[21]}。它有两个标准杨盘。

先选取一个函数ψ(1,2,3)\psi(1,2,3) 对应于第一个杨盘T1[21]T^{[21]}_1。根据T2[21]=(23)T1[21]T^{[21]}_2=(23)T^{[21]}_1,那么我们认为(23)ψ(1,2,3)=ψ(1,3,2)(23)\psi(1,2,3)=\psi(1,3,2) 为第二个杨盘的函数。

接下来我们构造基,这时需要用到杨算符。两个基函数Ψ1,Ψ2\Psi_1,\Psi_2 等于直接把杨算符作用在对应的函数上:

Ψ1=E(T1[21])ψ(1,2,3)=(e+(12))(e(13))ψ(1,2,3)=(e+(12))(ψ(1,2,3)ψ(3,2,1))=ψ(1,2,3)+ψ(2,1,3)ψ(3,2,1)ψ(3,1,2).Ψ2=E(T2[21])ψ(1,3,2)=(e+(13))(e(12))ψ(1,3,2)=ψ(1,3,2)+ψ(3,1,2)ψ(2,3,1)ψ(2,1,3).\begin{aligned} \Psi_1&=E(T^{[21]}_1)\psi(1,2,3)\\ &=(e+(12))(e-(13))\psi(1,2,3)\\ &=(e+(12))(\psi(1,2,3)-\psi(3,2,1))\\ &=\psi(1,2,3)+\psi(2,1,3)-\psi(3,2,1)-\psi(3,1,2).\\ \Psi_2&=E(T^{[21]}_2)\psi(1,3,2)\\ &=(e+(13))(e-(12))\psi(1,3,2)\\ &=\psi(1,3,2)+\psi(3,1,2)-\psi(2,3,1)-\psi(2,1,3). \end{aligned}

注意,置换直接作用在ψ(x,y,z)\psi(x,y,z) 上对应的数字,而不是对应的位置。

此时我们已经构造出两个基了。然后不可约R[21](σ)R^{[21]}(\sigma) 表示作用在基上,就等于直接把置换作用上去。即:

R[21](12)Ψ1=(12)(ψ(1,2,3)+ψ(2,1,3)ψ(3,2,1)ψ(3,1,2))=ψ(2,1,3)+ψ(1,2,3)ψ(3,1,2)ψ(3,2,1)=Ψ1,R[21](12)Ψ2=(12)(ψ(1,3,2)+ψ(3,1,2)ψ(2,3,1)ψ(2,1,3))=ψ(2,3,1)+ψ(3,2,1)ψ(1,3,2)ψ(1,2,3)=Ψ1Ψ2. R[21](13)Ψ1=(13)(ψ(1,2,3)+ψ(2,1,3)ψ(3,2,1)ψ(3,1,2))=ψ(3,2,1)+ψ(2,3,1)ψ(1,2,3)ψ(1,3,2)=Ψ1Ψ2,R[21](13)Ψ2=(13)(ψ(1,3,2)+ψ(3,1,2)ψ(2,3,1)ψ(2,1,3))=ψ(3,1,2)+ψ(1,3,2)ψ(2,1,3)ψ(2,3,1)=Ψ2.\begin{aligned} R^{[21]}(12)\Psi_1 &=(12)(\psi(1,2,3)+\psi(2,1,3)-\psi(3,2,1)-\psi(3,1,2))\\ &=\psi(2,1,3)+\psi(1,2,3)-\psi(3,1,2)-\psi(3,2,1)\\ &=\Psi_1,\\ R^{[21]}(12)\Psi_2 &=(12)(\psi(1,3,2)+\psi(3,1,2)-\psi(2,3,1)-\psi(2,1,3))\\ &=\psi(2,3,1)+\psi(3,2,1)-\psi(1,3,2)-\psi(1,2,3)\\ &=-\Psi_1-\Psi_2.\\~\\ R^{[21]}(13)\Psi_1 &=(13)(\psi(1,2,3)+\psi(2,1,3)-\psi(3,2,1)-\psi(3,1,2))\\ &=\psi(3,2,1)+\psi(2,3,1)-\psi(1,2,3)-\psi(1,3,2)\\ &=-\Psi_1-\Psi_2,\\ R^{[21]}(13)\Psi_2 &=(13)(\psi(1,3,2)+\psi(3,1,2)-\psi(2,3,1)-\psi(2,1,3))\\ &=\psi(3,1,2)+\psi(1,3,2)-\psi(2,1,3)-\psi(2,3,1)\\ &=\Psi_2. \end{aligned}

因此

R[21](12)=(1101),R[21](13)=(1011).R^{[21]}(12)=\begin{pmatrix} 1 & -1\\ 0 & -1 \end{pmatrix},\quad R^{[21]}(13)=\begin{pmatrix} -1 & 0\\ -1 & 1 \end{pmatrix}.

其中是矩阵形式是左乘,即

(Ψ1Ψ2)(1101)=(Ψ1Ψ1Ψ2).\begin{pmatrix} \Psi_1 & \Psi_2 \end{pmatrix} \begin{pmatrix} 1 & -1\\ 0 & -1 \end{pmatrix} = \begin{pmatrix} \Psi_1 & -\Psi_1-\Psi_2 \end{pmatrix}.

这样我们就求出来了表示R[21]R^{[21]}

  • 剩下再来求R[3]R^{[3]}R[111]R^{[111]}。对于R[3]R^{[3]},它只有一个标准杨盘,即维数是 1。那么只用定义一个函数ψ(1,2,3)\psi(1,2,3),然后唯一的基

Ψ=E(T[3])ψ(1,2,3)=(e+(12)+(13)+(23)+(123)+(213))ψ(1,2,3)=ψ(1,2,3)+ψ(2,1,3)+ψ(3,2,1)+ψ(1,3,2)+ψ(2,3,1)+ψ(3,1,2).\begin{aligned} \Psi&=E(T^{[3]})\psi(1,2,3)\\ &=(e+(12)+(13)+(23)+(123)+(213))\psi(1,2,3)\\ &=\psi(1,2,3)+\psi(2,1,3)+\psi(3,2,1)+\psi(1,3,2)+\psi(2,3,1)+\psi(3,1,2). \end{aligned}

而且不难验证,

R[3](12)Ψ=(12)(ψ(1,2,3)+ψ(2,1,3)+ψ(3,2,1)+ψ(1,3,2)+ψ(2,3,1)+ψ(3,1,2))=ψ(2,1,3)+ψ(1,2,3)+ψ(3,1,2)+ψ(2,3,1)+ψ(1,3,2)+ψ(3,2,1)=Ψ.R^{[3]}(12)\Psi=(12)(\psi(1,2,3)+\psi(2,1,3)+\psi(3,2,1)+\psi(1,3,2)+\psi(2,3,1)+\psi(3,1,2))=\psi(2,1,3)+\psi(1,2,3)+\psi(3,1,2)+\psi(2,3,1)+\psi(1,3,2)+\psi(3,2,1)=\Psi.

R[3](12)=1R^{[3]}(12)=1。类似可以验证

R[3](e)=R[3](12)=R[3](13)=R[3](23)=R[3](123)=R[3](132)=1.R^{[3]}(e)=R^{[3]}(12)=R^{[3]}(13)=R^{[3]}(23)=R^{[3]}(123)=R^{[3]}(132)=1.

对于R[111]R^{[111]} 的话,还是一维的,即一个函数ψ(1,2,3)\psi(1,2,3),然后

Ψ=E(T[111])ψ(1,2,3)=(e(12)(13)(23)+(123)+(132))ψ(1,2,3)=ψ(1,2,3)ψ(2,1,3)ψ(3,2,1)ψ(1,3,2)+ψ(2,3,1)+ψ(3,1,2).\begin{aligned} \Psi &= E(T^{[111]})\psi(1,2,3)\\ &=(e-(12)-(13)-(23)+(123)+(132))\psi(1,2,3)\\ &=\psi(1,2,3)-\psi(2,1,3)-\psi(3,2,1)-\psi(1,3,2)+\psi(2,3,1)+\psi(3,1,2). \end{aligned}

然后可以验证

R[111](e)=1,R[111](12)=R[111](13)=R[111](23)=1,R[111](123)=R[111](132)=1.R^{[111]}(e)=1,\qquad R^{[111]}(12)=R^{[111]}(13)=R^{[111]}(23)=-1,\qquad R^{[111]}(123)=R^{[111]}(132)=1.

  • 至此,我们求完了所有S3S_3 的表示R[3],R[21],R[111]R^{[3]},R^{[21]},R^{[111]}。但是它们并不是酉的。

# 第二种求SnS_n 不等价、不可约表示的方法(酉表示)

根据之前分析,SnS_n 可以由邻换生成,所以我们只求邻换的表示。

这里我们直接给出结果。还是考虑杨图和标准杨盘。考虑对换(k1,k)(k-1,k),酉表示U[λ]U^{[\lambda]}

对于标准杨盘Tr[λ],r=1,...,f[λ]T^{[\lambda]}_r,r=1,...,f^{[\lambda]}

  • 如果k1,kk-1,kTr[λ]T_r^{[\lambda]} 的同一行,那么Ur,r[λ](k1,k)=1U_{r,r}^{[\lambda]}(k-1,k)=1.
  • 如果k1,kk-1,kTr[λ]T_r^{[\lambda]} 的同一列,那么Ur,r[λ](k1,k)=1U_{r,r}^{[\lambda]}(k-1,k)=-1.
  • 如果k1,kk-1,k 不在Tr[λ]T_r^{[\lambda]} 同一行,同一列,然后(k1,k)Tr[λ]=Ts[λ](k-1,k)T_r^{[\lambda]}=T_s^{[\lambda]}。即标准杨盘在对换(k1,k)(k-1,k) 作用下变成了另一个标准杨盘Ts[λ]T_s^{[\lambda]},那么

Ur,r[λ](k1,k)=ρ,Ur,s[λ](k1,k)=1ρ2,Us,r[λ](k1,k)=1ρ2,Us,s[λ](k1,k)=ρ.U_{r,r}^{[\lambda]}(k-1,k)=-\rho,\quad U_{r,s}^{[\lambda]}(k-1,k)=\sqrt{1-\rho^2},\quad U_{s,r}^{[\lambda]}(k-1,k)=\sqrt{1-\rho^2},\quad U_{s,s}^{[\lambda]}(k-1,k)=\rho.

其中,1ρ=k1\frac{1}{\rho}=k-1kk 在标准杨盘Tr[λ]T^{[\lambda]}_r 中的轴距离。即从k1k-1 走到kk,往右往上的话 + 1,往左往下的话 - 1。譬如下图aabb 的轴距离为 4:

  • 其他情况Ur,s[λ](k1,k)=0U_{r,s}^{[\lambda]}(k-1,k)=0

例如

U[21](12)=(1001),U[21](23)=12(1331),...U^{[21]}(12)=\begin{pmatrix} 1 & 0\\ 0 & -1 \end{pmatrix},\quad U^{[21]}(23)=\frac{1}{2}\begin{pmatrix} -1 & \sqrt{3}\\ \sqrt{3} & 1 \end{pmatrix},...

# SnS_nSn1S_{n-1} 的分支律

我们知道对称群Sn1S_{n-1}SnS_n 的子群,所以SnS_n 的不可约表示Rn[λ]R^{[\lambda]}_nSn1S_{n-1} 中往往是可约的。
我们希望研究:

Rn[λ]=λRn1[λ].R^{[\lambda]}_n=\sum_{\lambda'}\oplus R^{[\lambda']}_{n-1}.

性质:Sn1S_{n-1} 的每个不可约表示在约化时只会出现一次,即不会出现Rn[λ]=Rn1[λ]Rn1[λ]...R^{[\lambda]}_n=R^{[\lambda']}_{n-1}\oplus R^{[\lambda']}_{n-1}\oplus... 的情况。

上式有时也会被称为SnS_nSn1S_{n-1} 的分支律,记为SnSn1S_n\downarrow S_{n-1}

结论非常简单有效:如果杨图T[λ]T^{[\lambda]} 中去掉某个格子后,还是一个杨图,那么这个杨图对应的不可约表示就会出现在Rn[λ]R^{[\lambda]}_n 的分解中。

直接看一个例子,考虑n=4n=4 时,下面表示了它的杨图中哪些格子可以被去掉:

因此分支律S4S3S_4\downarrow S_3 为:

R4[4]=R3[3]R4[31]=R3[21]R3[3]R4[22]=R3[21]R4[211]=R3[21]R3[111]R4[1111]=R3[111].\begin{aligned} & R^{[4]}_4 = R^{[3]}_3 \\ & R^{[31]}_4=R^{[21]}_3\oplus R^{[3]}_3\\ & R^{[22]}_4=R^{[21]}_3\\ & R^{[211]}_4=R^{[21]}_3\oplus R^{[111]}_3\\ & R^{[1111]}_4=R^{[111]}_3. \end{aligned}

注意,我们要把Rn[λ]R^{[\lambda]}_n 限制在子群Sn1S_{n-1} 上看。

# 对称群的不可约表示的外积分解

我们首先简要介绍一下,对于一个子群HGH\leq G,任何一个子群HH 的表示RR 都可以诱导出一个GG 的表示。

如果子群HH 的表示RR 的表示空间是VV,那么诱导出的GG 的表示空间是

IndHGV={f:GV:f(hg)=R(h)f(g):hH,gG}.Ind_H^G V = \{f:G\to V:f(hg)=R(h)\cdot f(g):\forall h\in H,g\in G\}.

即所有满足在子群HH 的表示RR 下左侧作用不变的函数的集合。
而这个空间的维数

dimIndHGV=[G:H]dimV.\dim Ind_H^G V =[G:H]\cdot \dim V.

那么给定两个对称群Sn,SmS_n,S_m 的表示R[λ],R[μ]R^{[\lambda]},R^{[\mu]},它们的外积R[λ]×R[μ]R^{[\lambda]}\times R^{[\mu]} 天然是群Sn×SmS_n\times S_m 的一个表示。而群Sn×SmSn+mS_n\times S_m\leq S_{n+m},所以R[λ]R[μ]R^{[\lambda]}\otimes R^{[\mu]} 可以诱导出一个Sn+mS_{n+m} 的表示,记为R[λ]R[μ]R^{[\lambda]}\odot R^{[\mu]}

显然这个表示的维数为

[Sn+m:Sn×Sm]dimR[λ]dimR[μ]=(n+m)!n!m!f[λ]f[μ].[S_{n+m}:S_n\times S_m]\cdot \dim R^{[\lambda]}\cdot \dim R^{[\mu]}=\frac{(n+m)!}{n!m!}\cdot f^{[\lambda]}\cdot f^{[\mu]}.

接下来我们考虑这个诱导出的表示,如何分解为Sn+mS_{n+m} 中不等价不可约表示的直和:

R[λ]R[μ]=νaνR[ν],R^{[\lambda]}\odot R^{[\mu]}=\sum_{\nu}\oplus a_\nu R^{[\nu]},

其中[ν][\nu]n+mn+m 的分割。

此时需要用到 Littlewood 规则,通过杨图添加解决这个问题。

杨图T[ν]T^{[\nu]} 是在杨图T[λ]T^{[\lambda]} 的基础上,先添加μ1\mu_1 个标有α\alpha 的格子,再添加μ2\mu_2 个标有β\beta 的格子,再添加μ3\mu_3 个标有γ\gamma 的格子,… 得到的。添加过程需要受到限制:

  1. 在添加过程中每一步都要构成一个杨图,并且由相同标号的方格不能排在同一列。
  2. 从第一行开始从右往左数,会得到α,β,γ\alpha,\beta,\gamma 的一个序列,要求在任意前缀中 出现α\alpha 的次数\geq 出现β\beta 的次数\geq 出现γ\gamma 的次数…

:计算R[21]R[21]R^{[21]}\odot R^{[21]} 的分解。我们知道要往杨图T[21]T^{[21]} 中添加 2 个α\alpha 和 1 个β\beta
先添加 2 个α\alpha,只需要注意让他们不在同一列即可。再添加 1 个β\beta,此时需要注意第 2 个约束。添加完后如下图

因此

R[21]R[21]=R[42]R[411]R[33]R[321]R[321]R[3111]R[222]R[2211].R^{[21]}\odot R^{[21]}=R^{[42]}\oplus R^{[411]}\oplus R^{[33]}\oplus R^{[321]}\oplus R^{[321]}\oplus R^{[3111]}\oplus R^{[222]}\oplus R^{[2211]}.

:计算R[21]R[111]R^{[21]}\odot R^{[111]} 的分解。添加 1 个α\alpha 和 1 个β\beta 和 1 个γ\gamma,结果如下:

因此

R[21]R[111]=R[2111]R[2211]R[3111]R[321].R^{[21]}\odot R^{[111]}=R^{[2111]}\oplus R^{[2211]}\oplus R^{[3111]}\oplus R^{[321]}.